
Újabb elismerés a ManageEngine Log360 SIEM platformnak
2025. január 13.
Teltházas volt az 56. EIVOK fórum a RelNet oktatótermében
2025. január 28.
Újabb elismerés a ManageEngine Log360 SIEM platformnak
2025. január 13.
Teltházas volt az 56. EIVOK fórum a RelNet oktatótermében
2025. január 28.

A központi bankok biztonsága is a kvantumtechnológián múlik
2024 szeptemberében a Banca d’Italia által szervezett G7 workshopon a Juniper Networks bemutatta kvantumbiztos megoldásait, amelyek lehetővé teszik a központi bankok számára kvantumbiztos hálózatok kiépítését.
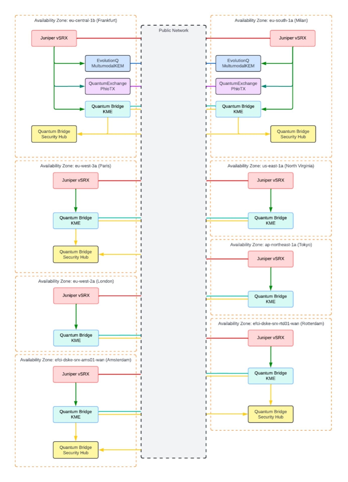
A központi bankok iránti bizalom alapvető fontosságú a globális pénzügyi rendszer stabilitása szempontjából: biztosítják a likviditást, alakítják a monetáris politikát, és fenntartják a pénzügyi rendszer iránti közbizalmat. Ezért elengedhetetlen, hogy olyan technológiákat alkalmazzanak, amelyek garantálják kommunikációjuk és tranzakcióik biztonságát, nem csak a jelenlegi, hanem a jövőbeli fenyegetésekkel szemben is. A kvantumszámítógépek fejlődése új kihívásokat jelent a hagyományos titkosítási módszerek számára. Amint ezek teljes mértékben működőképessé válnak, képesek lesznek feltörni a mai titkosítási eljárásokat, veszélyeztetve ezzel az érzékeny pénzügyi adatokat. Ezért proaktív intézkedések szükségesek a pénzügyi rendszerek védelme érdekében. A G7 olasz elnökségének időszaka keretében Olaszország központi bankja, a Banca d’Italia „Kvantumbiztos pénzügyi rendszer építése: Mi a hatóságok és a magánszektor szerepe?” címmel szervezett workshopot 2024 szeptemberében. Pénzügyi hatóságok képviselői, technológiai szakértők és véleményvezérek a világ minden tájáról megvitatták, miként lehet megvédeni a pénzügyi adatokat a kvantumszámítógépek jelentette potenciális veszélyektől. A Juniper Networks által bemutatott megoldások, köztük a vSRX virtuális tűzfalak, lehetővé teszik a központi bankok számára kvantumbiztos hálózatok kiépítését. Az eszközbe beépített posztkvantum-kriptográfia (PQC) és a szimmetrikus kulcskezelési megoldások biztosítják a hálózatok védelmét a kvantumfenyegetésekkel szemben. A Juniper Networks technológiai partnereivel együttműködve olyan kvantumbiztos IPsec és MACsec kapcsolatokat kínál, amelyek megfelelnek a jelenlegi titkosítási követelményeknek, minimalizálva a pénzügyi rendszerek üzemelési kockázatait. A „harvest now, decrypt later” típusú támadások, amelyek során a rosszindulatú szereplők eltárolják a lopott, titkosított adatokat, hogy később, a kvantumszámítógépek birtokában feltörjék azokat, közvetlen fenyegetést jelentenek a pénzügyi tranzakciók és a kommunikáció integritására. A Juniper Networks megoldásai ezen kockázatok mérséklésére szolgálnak, biztosítva a pénzügyi rendszerek védelmét a jövőbeni kvantumfenyegetésekkel szemben.

A Juniper vSRX tűzfalak elhelyezkedése az európai pénzügyi rendszer kvantumbiztos architektúrájában
A központi bankoknak és pénzügyi intézményeknek most kell cselekedniük, hogy felkészüljenek a kvantumszámítógépek által jelentett kihívásokra, és biztosítsák a pénzügyi rendszerek biztonságát és integritását a jövőben is. Keresse a RelNet munkatársait a Juniper Networks kvantumbiztos megoldásaival kapcsolatban! A cikk teljes terjedelmében, angol nyelven, itt olvasható: Building trust in central banks through a quantum-safe financial system

